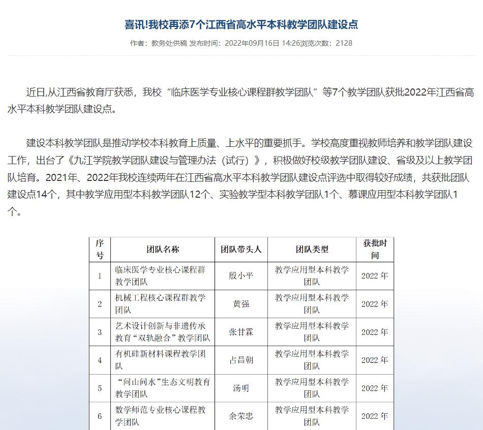
编者按:为深入落实立德树人根本任务,进一步推进本科教育教学审核评估工作,展现各二级学院在本科人才培养和教育教学改革方面的举措、成效与特色,学校特组织开展“本科教育教学审核评估学院巡礼”活动。本期巡礼学院:艺术学院。
一、学院简介
【历史沿革】九江学院艺术学院创建于1977年,有48年的办学历史。我院为教育部全国普通高等学校美术学(教师教育)本科专业试点学校;教育部予以资格认定的中俄合作举办视觉传达设计专业本科教育项目;文化和旅游部“中国非物质文化遗产传承人群研培计划参与院校”。先后被评为“中国非物质文化遗产保护协会陶瓷分会理事单位”“一带一路国际陶瓷艺术教育联盟理事单位”“中国舞蹈家协会新农村少儿舞蹈美育工程志愿者服务实践单位”“江西省非物质文化遗产研究基地”“江西省文化艺术科学重点研究基地”。


【党建引领】学院充分发挥党组织和党员的榜样引领作用,积极开展“双创”工作和“一院一品”党建品牌创建工作,加强“红心向党·文艺轻骑兵”建设。教工一支部课题获得江西省党的建设研究会立项并结题,教工四支部被评为九江市“百优支部”,教工四支部舞蹈教研室获九江市第十三届“巾帼文明岗”称号。

学院将学生外出写生与红色基地考察相结合,带学生追寻红色足迹
【师资队伍】学院现有教职工126人,其中专任教师99人。学院共有教授4人,副教授55人(含校聘),博士49人,硕士生导师11人。拥有江西省“双千计划”哲学社科领军人才、江西省赣鄱俊才支持计划青年文化领军人才、九江市文联名家工作室领衔人、浔城英才首批引进类创新创业团队等人才称号10余人次。有全国专业协会会员30余人,含中国美术家协会会员、中国音乐家协会会员、中国舞蹈家协会会员等12人;中国非物质文化遗产保护协会陶瓷分会副秘书长、江西省普通高校本科设计学Ⅱ类教学指导委员会秘书长、江西省舞蹈家协会副主席、江西省文联各专业艺委会主任及委员15人次。




为了切实提升办学水平和核心竞争力,艺术学院始终致力于加强内涵建设,提高教师的实践教学能力。学院鼓励教师“上舞蹈”“办画展”,教师们积极参加全国、全省各级各类比赛,并获得很多重要奖项;在江西省美术馆、江西省艺术中心多次举办艺术展演活动,得到社会广泛关注。

“视角——谭丹武个人作品展”在江西省美术馆开幕

【专业与平台建设】学院开办本科教育始于2002年,目前有在校本科学生2000余人。现有美术学、绘画、视觉传达设计、环境设计、产品设计、音乐学、舞蹈学等7个本科专业。其中1个专业为教育部本科课程试点专业;3个专业为省级特色专业;1个专业为校级重点学科。1个专业接受了教育部师范类专家认证进校考察。




【硬件设施】艺术学院园区总建筑面积60749.5平方米,其中,艺术楼建筑面积29631.57平方米,学生宿舍面积26351.08平方米,食堂面积4766.85平米。艺术园区与主校区一桥相连。园区内艺术大楼、学生宿舍、艺苑餐厅自成一体,办学条件设施一流。现有各类实验室199间,其中包括琴房172间,舞蹈排练厅5间。学院还设有1245平米学生作品展厅,610平米室内音乐厅,2600平米半山美术馆。




【科学研究】近年来,教学成果取得稳步提升,科研工作不断取得新突破。获得第三届中国美术奖获奖提名、第十四届全国美展进京作品、第十二届中国舞蹈荷花奖古典舞终评入围等重要国家级奖项;主持国家艺术基金项目、省文化艺术基金等纵向课题等50余项。纵横向课题经费总计达到1503万元。







【教学改革】学院通过制度性引导激发教师参与教学改革的积极性,有效引导教师投身于专业建设、课程开发及教材编撰等领域。我院教师主持省级教改项目立项12项;获江西省教学成果奖青年培育项目1项、校级教学成果奖获奖6项;建设省级一流课程1门、校级一流课程8门;获批省级高水平本科教学团队1个;校级教学团队1项;主持教材出版3部、教材建设项目4项;发表教学研究论文70余篇。校级课程思政优秀教学案例入选5门,课程教学思政案例100余个。组织课程思政相关教研活动467余项。





二、育人特色
艺术学院贯彻党的教育方针,构建“大思政”格局,“立足本土、根系文脉、产教融合、服务地方”,培养高层次应用型人才,为“双服务”建设提供人才支撑,推进“三全育人”与“五育并举”。通过课堂教学和网络平台加强学生理想信念与品德培养,开展学风建设,提升实践能力与综合素质。推进教育国际化,拓展中外合作办学,完善学业指导体系促进学生全面发展。以本科教学质量国标为基础,结合专业认证要求和行业标准,制定符合社会需求的人才培养方案。

学院打破传统育人空间限制,将育人工作从课堂延伸到校园、社会和网络。课堂上,推进课程思政建设,打造艺术与思政融合的示范课程。校园内,举办各类艺术展览、文化节、文艺演出等活动,丰富校园文化生活,提升学生审美情趣。社会实践中,组织学生参与志愿服务、社区艺术服务等活动,增强学生社会责任感。网络空间中,利用新媒体平台开展线上思政教育、艺术作品展示和交流活动,拓展育人渠道。



通过“三全育人,五育并举”模式,艺术学院学生在思想道德、专业素养、身心健康等方面均取得显著进步。学生在各类艺术比赛中屡获佳绩,社会实践和志愿服务活动多次获得社会好评。学院一直注重创新型和实用型人才的培养。结合专业特点,积极组织、指导学生参加各类学科专业竞赛,国家级、省级获奖达560多项,以赛促学,以赛促教。
学院育人体系不断完善,形成了全员参与、全程覆盖、全方位育人的良好局面,为培养全面发展的艺术人才奠定了坚实基础。

三、特色工作
特色工作之一:非遗保护与传承工作
作为江西省第一个非物质文化遗产研究基地,学院十分重视非物质文化遗产保护与传承,努力将九江非物质文化遗产保护与传承,融入校园文化建设和人才培养教育实践之中。
构建“非遗”科研平台,将“非遗”教育引入课堂并编写相应教材。聘请非物质文化遗产专家、传承人为兼职教授。通过展览、交流、培训、学生社团等多种活动,丰富“非遗”教育内涵,提高“非遗”教育水平。学院连续几年组织承办了中国非物质文化遗产传承人群研培班,组织学生与修水全丰花灯传承人一起赴北京舞蹈学院参加“一带一路”民族传统舞蹈展演,成功将九江民间优秀传统文化进行了推广;艺术设计创新与非遗传承教育“双轨融合”教学团队被确定为江西省高水平本科教学立项建设团队。





国家级非物质文化遗产青阳腔传承人进课堂

特色工作之二:九江交响乐团和九江青年歌舞团工作
九江交响乐团和九江青年歌舞团为进一步提升九江城市文化品位、丰富市民文化艺术生活、扩大九江对外交流和影响力作出了积极贡献,也有力促进了九江学院艺术类学科建设、教育教学和社会服务水平的提高。
九江交响乐团每年在九江市大中小学举办高雅艺术进校园活动,并定期面向市民举办大型交响音乐会,唱响新时代主旋律。九江交响乐团委约作品《九江组曲》申报省市多项项目,并获立项。
九江青年歌舞团原创舞蹈作品《瑶光赋》入选第十三届中国舞蹈“荷花奖”古典舞终评,并获批国家艺术基金项目,也是自首届“荷花奖”评奖以来江西省第一个古典舞作品入选作品,是江西省在古典舞创作水平上的新突破,原创舞剧《大湖之灵》入选中国文联2024年重点扶持项目;团队荣获“2024年九江学院教学成果奖特等奖”“中国舞蹈家协会新农村舞蹈美育优秀志愿者团队”称号。



特色工作之三:国际交流与合作
学院注重国际交流办学,经教育部批准,九江学院与俄罗斯克拉斯诺达尔国立文化艺术学院合作举办视觉传达设计专业本科教育项目。通过该项目,2024年已有18名本科生在俄罗斯完成学业,其中10名同学继续留在俄罗斯攻读硕士学位。俄罗斯克拉斯诺达尔国立文化艺术学院院长助理谢尔盖·谢尔盖耶维奇一行来我院进行访问。
2023年,学院获批“一带一路”国际陶瓷艺术教育联盟理事单位。鼓励教师加强国际交流,参加国内外学术活动,扩大国际视野。
师生也受邀到奥地利、波兰、泰国等国进行艺术交流和演出,并参与柬埔寨王家孔子学院、中华文化大乐园等重要的国际文化交流。
何雨婷博士分别在波兰格但斯克莫纽什科音乐学院和奥地利维也纳古滕施泰因大厅举办个人钢琴独奏音乐会,比利时列日皇家音乐学院、法国巴黎司康音乐学院、俄罗斯克拉斯诺达尔国立文化艺术学院等教授受邀到我院进行文化交流。2023年柬埔寨王家研究院院长宋独访问我院参观师生作品展。12月艺术学院院长张甘霖随团出访柬埔寨、尼泊尔,作品被中国驻柬埔寨大使馆、柬埔寨王家研究院、尼泊尔省政府收藏。

我院视觉传达中俄联合培养班学生赴俄罗斯求学


青年教师何雨婷博士受邀赴阿姆斯特丹与维也纳参加颁奖音乐会

我院教师赴泰国参加“2024中华文化大乐园曼谷营”活动

我院师生赴柬埔寨参加王家研究院孔子学院成立15周年庆典并开展艺术交流活动
特色工作之四:服务地方经济社会发展
学院紧紧围绕建设特色鲜明高水平应用型大学的目标,寻找艺术学院在提高办学水平和提高服务地方能力的切入点和有效途径,涌现一批高质量合作项目。参与九江市文化艺术重大项目、举办GDCAward (平面设计在中国)2023获奖作品全球巡展(九江学院站),在联盛九龙广场、九江市十里万达广场长期合作举办学生艺术作品展,近十万人参观,为广大市民群众提供了丰富多元的艺术体验。九江交响乐团、九江青年歌舞团参加了省第十六届运动会开闭幕式演出,在开幕式上大放异彩,为全省人民带来一场难忘的视觉盛宴,受到组委会和社会各界的一致好评。江西省第十六届运动会组委会特意发文表彰,并授予我院志愿者贡献奖。




面向未来,艺术学院将以党建为引领,锚定学校“3353发展战略”,全面落实立德树人根本任务,扎实做好高素质教师队伍建设工作,探索高水平应用型人才培养新模式和专业调整改革,深入推进校企合作,将科研、社会服务与人才培养深度融合,为实现学校新发展、新跨越,建成高水平应用型大学的目标而展现应有的艺院风采!

艺术学院供稿
责编:向真 审核:黄冬久 汪浩