我校管理学院审计学专业陈家鑫、邵玉清、邓晶、虞璐嫣以及财务管理专业的陈铭晖同学在2024年的三大审计专业竞赛全国总决赛中取得了令人瞩目的优异成绩,连续为我校夺得三项特等奖。


6月22日,由中国商业会计学会主办的第八届全国大学生智能审计技能竞赛总决赛(本科组)落幕。我校由陈家鑫、邵玉清、虞璐嫣和陈铭晖四位同学组成的代表队,在来自全国192支高校队伍的激烈竞争中,凭借出色的专业技能和团队协作能力,荣获全国总决赛第二名,获得特等奖。
11月30日,第七届“福思特杯”全国大学生审计精英挑战赛在南京审计大学举办。此次比赛吸引了全国366所高校的3147支队伍参与。经过层层选拔,陈家鑫、陈铭晖、邵玉清三位同学组成的代表队脱颖而出,进入全国总决赛。在总决赛中,他们凭借扎实的专业知识和卓越的综合素养,再次为学校赢得了特等奖。值得一提的是,陈家鑫同学还在开幕式上代表参赛选手进行了宣誓。
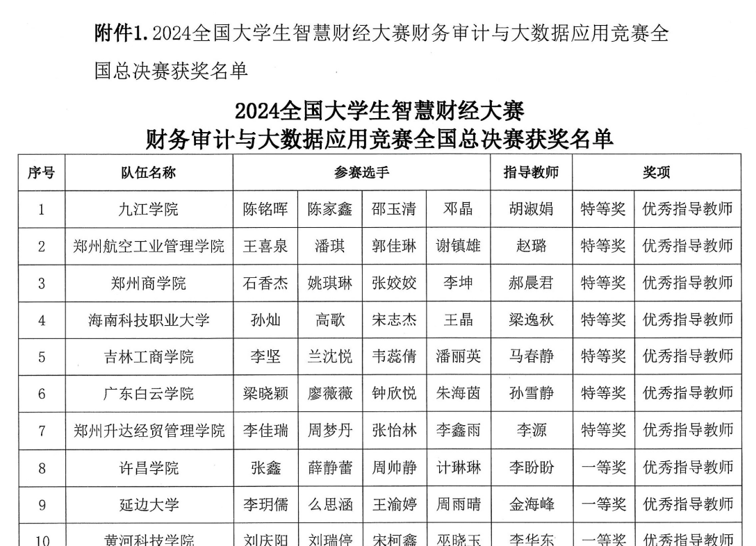
12月19日,由中国商业会计学会主办的2024年全国大学生智慧财经大赛财务审计与大数据应用赛项全国总决赛传来捷报。我校陈家鑫、陈铭晖、邵玉清、邓晶四位同学组成的代表队,以全国第一名的优异成绩荣获特等奖,为我校再添一枚重量级奖项。

这一系列奖项的获得,离不开参赛选手和指导老师的辛勤付出和不懈努力,也离不开管理学院对审计教育教学的重视和支持。通过这些比赛,不仅充分展现了学院学子们的专业理论功底、职业综合素养、团队协作精神以及开拓创新能力,也为管理学院进一步创新应用型审计人才培养模式,培养符合新时代审计事业高质量发展需要的高素质审计人才提供了宝贵经验。
管理学院供稿
责编:李金玲 审核:许松涛 汪浩