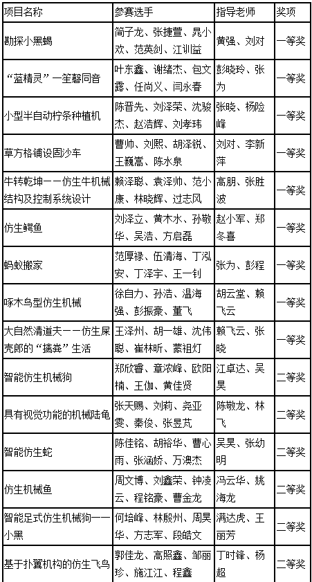
在近日举行的第十届全国机械创新设计大赛江西赛区大赛中,来自全省40个本专科院校、200余支队伍、800余名师生参加了本次现场决赛。我校机械与智能制造学院、材料科学与工程学院十余支队伍参加大赛,经过现场初赛、现场决赛等环节的激烈角逐,我校代表队喜获一等奖9项、二等奖6项,其中4个项目进入全国决赛,刷新了历史最好成绩,并再次获得江西省大学生机械创新设计大赛获奖名单(团体奖)本科组一等奖的好成绩。


长期以来,学校高度重视学生实践动手能力和创新创业能力的培养,积极鼓励和支持师生参加各项课外科技比赛,以赛促教、以赛促学、以赛促改。备赛期间,教务处、创新创业学院、机械学院、材料学院领导班子多次前往实验室看望师生们,并从整体方案、技术细节、功能实现、外观展现等方面给予全方位的指导;机械学院、材料学院还通过召开大赛动员会、机械创新设计大赛月进展汇报会、机械创新设计大赛赛前准备情况现场汇报会等形式,了解作品设计、制作、调试等过程存在的问题,并从人力、物力、财力等多方面给予各参赛队大力支持;师生们齐心协力、夜以继日,不断修改和完善各组的方案和实物,充分发扬了吃苦耐劳、勇于创新与挑战自我的比赛精神。

图1 小型半自动柠条种植机作品

图2 “蓝精灵”--笙磬同音作品

图3 “捕风捉沙”—全自动草方格铺设固沙车作品

图4 勘探小黑蝎作品
最终,机械学院师生认真备赛、沉着应赛,凭借良好的心理素质、扎实综合的专业技能、紧密协作的团队精神,一举斩获一等奖9项、二等奖3项;其中,小型半自动柠条种植机、“蓝精灵”--笙磬同音、“捕风捉沙”—全自动草方格铺设固沙车、勘探小黑蝎4个项目进入全国决赛。材料学院第一次独立参赛,也取得了3项参赛作品均取得二等奖的好成绩,为学校赢得了荣誉!

据悉,此次赛事是全省机械设计行业的一次盛会,由南昌大学和江西交通职业技术学院联合承办。大赛主题为“人与自然和谐相处”,倡导大家热爱自然,共同建设和谐生态,旨在培养在校大学生了解大自然、热爱大自然、保护大自然的意识,增强大学生的动手实践、团队协作,创新能力等综合素质。
通讯员:刘对 审稿人:黄强