各二级学院、科研机构:
科技创新是引领高校发展的第一动力,为加强我校教师科研活动可持续发展能力,提升我校教师科研水平,提升教师的整体素质和科研产出,打造一批高素质、科研能力强的科研队伍,特开展教师科研能力提升训练培训。现就有关事项通知如下:
一、开课时间
2025年9月25日—9月26日。
二、研修内容
1.科研基础理论提升训练。帮助青年教师全面掌握科研选题、项目申报、实验设计、论文撰写与发表等全流程科研技能,提升科研项目申报成功率和学术成果产出质量。培养青年教师独立分析科研问题、制定研究计划的基础能力,为后续实践研究奠定理论基础。
2.科研创新思维能力提升训练。开展科研创新思维培训及合作能力训练,使其能够敏锐捕捉学科前沿动态,形成具有创新性和可行性的科研思路。搭建交叉学科教师学术交流与合作平台,促进跨学科科研资源共享,助力教师快速融入科研团队,构建个人科研发展路径。
3.科研道德与学术规范。系统阐释科研道德的核心内涵、基本原则(如诚信、责任、公正、尊重知识产权等),深入解读《高等学校预防与处理学术不端行为办法》《科研失信行为调查处理规则》《关于进一步加强科研诚信建设的若干意见》等国家及学校相关政策文件,明确学术不端行为的界定标准,包括抄袭剽窃、数据造假、不当署名、一稿多投等具体情形。
三、培训形式
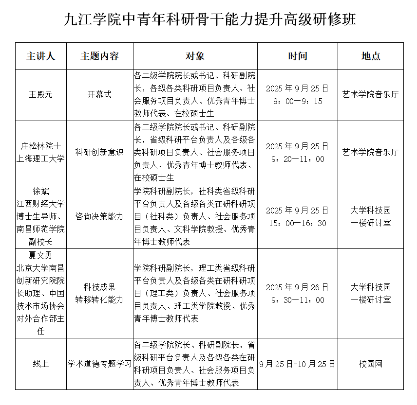
邀请庄松林院士等多位来自政府和高校的专家学者,围绕科研道德与学术规范相关文件精神、科研基础理论剖析及科研创新思维培养等主题,分类开展线上线下4场专题辅导报告。(具体安排详见附件)
附件:培训班课程安排表
科研处
2025年9月23日
附件
