通知公告

通知公告

当前位置: 首页 > 通知公告 > 正文

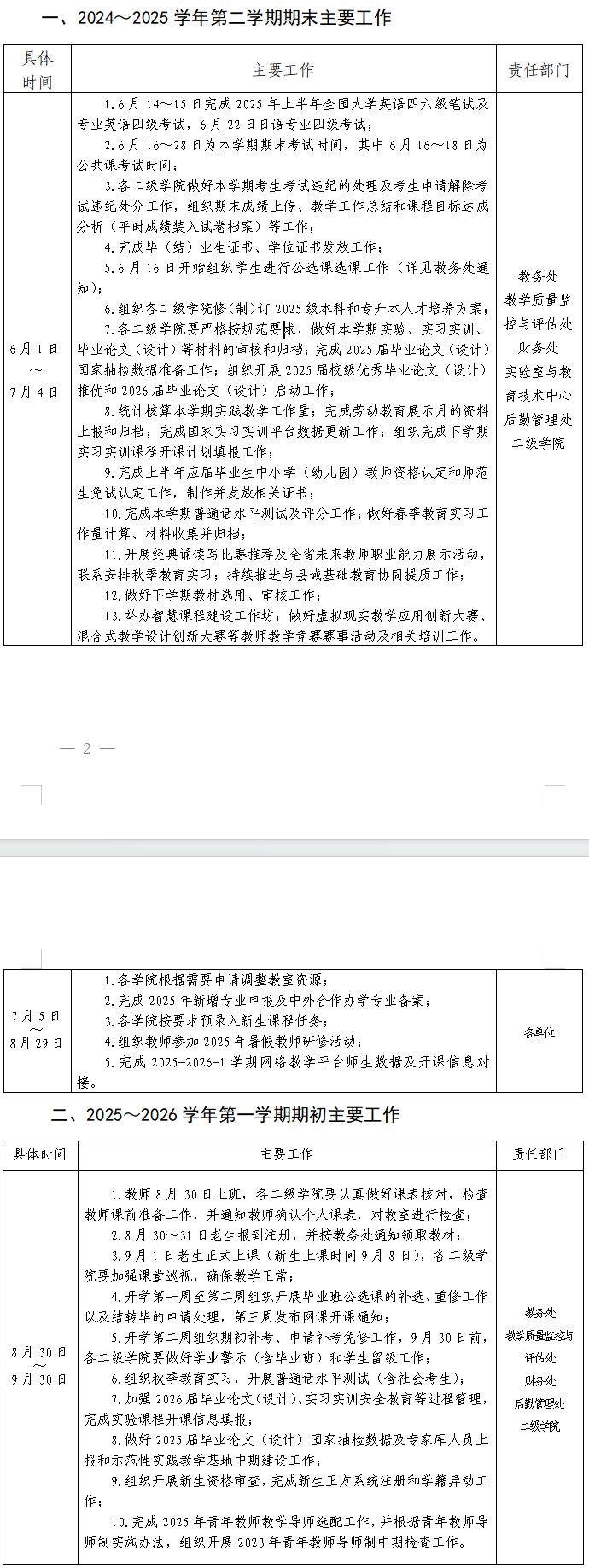
关于2024~2025学年第二学期期末和2025~2026学年第一学期期初教学工作安排的通知

作者: 发布时间:2025年07月04日 17:37浏览次数:


各二级学院、各相关单位:

根据学校教学工作安排,为保证本学期教学工作顺利完成和下学期期初教学工作平稳有序开展,现将有关教学事项通知如下(详见《2024~2025学年第二学期期末和2025~2026学年第一学期期初教学工作安排》),请各二级学院和相关单位予以落实。


附件:2024~2025学年第二学期期末和2025~2026学年第 一学期期初教学工作安排


教务处

2025年7月4日






关闭窗口
联系我们

学校地址:江西省九江市前进东路551号   
Email:jjuxb@jju.edu.cn     邮政编码:332005   
招生电话:0792-8310030 8310031    

Copyright © 2020 九江学院版权所有  备案序号:赣ICP备10004574号  赣公网安备36040202000313

访问统计:您是第位访问者