通知公告

通知公告

当前位置: 首页 > 通知公告 > 正文

2015-2016学年第一学期期末和第二学期期初实验室及实践教学工作安排

作者:实验中心 发布时间:2015年12月25日 11:14浏览次数:

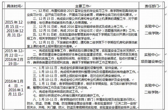
  一、本学期期末主要工作

实验中心

2015年12月25日

 

关闭窗口

联系我们

学校地址:江西省九江市前进东路551号   
Email:jjuxb@jju.edu.cn     邮政编码:332005   
招生电话:0792-8310030 8310031    

Copyright © 2020 九江学院版权所有  备案序号:赣ICP备10004574号  赣公网安备36040202000313

访问统计:您是第位访问者